柳工中大吨位内燃叉车工况应用之建筑行业
转载 2024-04-11 09:33 柳工 来源:柳工
导语:
在当今物流搬运的快速发展中,柳工中大吨位内燃叉车扮演着至关重要的角色,其强劲的动力系统和稳健的结构,使其成为处理重型货物、高效装卸的理想选择。无论是在货物中转站、仓储场所,还是在建筑安装,柳工中大吨位内燃叉车都能胜任各种工况。
摘要
在地铁建设施工中,盾构管片是盾构施工的主要装配构件,盾构管片安装过程中,中大吨位内燃叉车起着重要的作用。盾构管片通常比较重,且尺寸较大,需要用到叉车来进行搬运和堆放。叉车可以将管片从一个地方搬运到另一个地方,也可以将管片堆放在指定的位置,以便于后续的安装工作。
因此,中大吨位内燃叉车在盾构施工中扮演着不可或缺的角色,对于盾构施工的高效运转起着关键作用。
在本次案例分享中,我们将基于实地调研资料和客户的实际使用反馈,展示柳工中大吨位内燃叉车在地铁盾构施工的应用成效,并探讨中大吨位内燃叉车在该行业发展的前景和潜力。
客户背景
本次案例聚焦山东某地铁施工企业,在山东省某城市地铁施工路段,采用柳工10吨内燃叉车进行盾构管片的搬运和堆放。
搬运需求
盾构管片通常比较重,且尺寸较大,在应用叉车卸车、搬运过程要确保的稳定、安全,确保盾构管片不损伤,主要有以下工况特点:
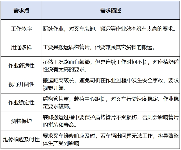
客户需求
客户属于建筑行业,流程制度有严格要求,对叉车使用的稳定性、安全性有较高的要求,具体需求点如下:
柳工中大吨位内燃叉车方案
柳工叉车针对客户需求提出了综合解决方案:
选型方案:
1)机型:货物最重在6吨左右(4片管片),根据实际调研搬运货物尺寸、重量,需要10吨叉车才能满足工况要求;
2)门架:叉车主要是卸车和搬运,没有高位堆垛作业,推荐二级3米门架;
3)货叉架:用户要求一机多用,需要经常调节货叉距离,推荐液力单独调距叉;
4)货叉:管片宽度1.5米,推荐1.52米长的货叉,配套聚氨酯叉套保护盾构管片;
推荐客户选购全新E系列国四10吨内燃叉车,二级3米门架、单独调距叉、1.52米货叉及聚氨酯叉套,以满足搬运货物的需求;
维护便利性提升:
柳工国四中大吨位叉车的维修便利性得到全面提升,包括大开角设计的发动机罩、宽敞的车架内部、集中布置的滤芯和电器保险、大容量免维护蓄电池、发动机无需配置尿素罐、配备全新高清液晶仪表;
门架系统升级:
门架采用强度435成型槽钢替换原先325焊接槽钢,外门架横梁加宽,改进连接方式,整体强度大大加强,能应对重工况下的撞击和偏载;
人机工程升级:
方向机构优化,采用小直径方向盘,司机操作空间更大,多路阀操作机构前置,可选配不同型号的座椅,提升驾驶员作业舒适性;
工作效率提升:
柳工国四中大吨位内燃叉车的额定功率提升16%、爬坡能力提升36%、起升速度提升11%、车速提升8%、转弯半径变小;
前后视野开阔性提升:
门架加宽,整车后部采用平直设计,提升前后视野开阔性;
该解决方案为客户提供了一套全面的选型、购买、维护、使用方案,能够有效解决客户的需求问题。
客户心声
客户使用柳工国四中大吨位内燃叉车已有半年多,反馈我们产品在实际使用过程中表现很好,我们经销商在维护、保养方面响应速度及时。客户表示后续如有采购需求,还会购买柳工国四中大吨位内燃叉车;
结语
柳工中大吨位叉车在维护方便性、门架强度、作业舒适性、工作效率、视野开阔性五个方面的表现不错,能够给客户带来更高效、便捷、稳当、安全、舒适、环保的使用体验。我们相信,柳工叉车的持续努力将为建筑行业带来更多的发展机遇,并为客户创造更大的价值。
相关资讯
更多- 专攻楼层仓储!中力数智新仓捅破楼层仓储“天花板”
- 壮大交通经济 勇当开路先锋 | TCF亮相第七届浙江国际智慧交通产业博览会!
- 杭叉海外|杭叉与明星经销商的故事:HC Forklifts UK
- 佛朗斯股份受邀出席第十四届上市公司发展年会,获评“出海产业卓越竞争力上市公司”奖
- 批量交付!宝骊电车助力新能源企业绿色搬运
- 杭叉集团|杭叉集团获批加入全国机器人标准化技术委员会人形机器人标准工作组
- 林德亮相2025第六届餐饮零售食材供应链决策者年会
- 从啤酒厂到蒸馏厂,探索全新博索尼(BOLZONI)啤酒桶夹
- 客户案例|从地堆到8米货架:卓一窄巷道方案助新材料行业旧仓提升70%库容
- 喜报!诺力执行副总裁徐松屹荣获浙江省杰出职业经理人“金马奖”






