柳工中大吨位内燃叉车工况应用之造船行业
转载 2024-08-22 09:31 柳工 来源:柳工
导语:
近年来,随着造船行业的快速发展和现代化生产需求的不断增加,中大吨位内燃叉车在船厂的物料搬运中发挥着越来越重要的作用。柳工作为在中大吨位内燃叉车领域的领先者,我们深知造船行业对叉车的高效、安全、稳定的需求。本文将就柳工大吨位内燃叉车在造船行业的工况应用进行深入探讨,为您揭示柳工叉车在船厂中的卓越表现以及如何满足造船企业的实际需求。
在本次案例分享中,我们将基于实地调研资料和客户的实际使用反馈,展示柳工中大吨位内燃叉车在造船行业的应用成效,并探讨中大吨位内燃叉车在该行业发展的前景和潜力。
客户背景
本案例将聚焦于江苏省知名的造船企业,该企业在过去的几年间先后成功建造了多种类型的船舶,赢得了国内外客户的高度认可。同时,该企业被当地船检局认定成为内河油船整改的指定船厂之一。
搬运需求
经过现场实地调研,客户主要面临以下工况特点:
客户主要使用叉车对造船钢板进行运输:
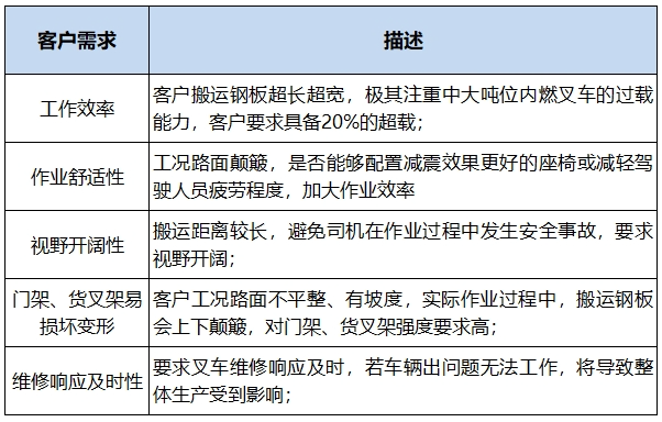
客户需求点
客户属于制造行业,流程制度有严格要求,对叉车使用的稳定性、安全性有较高的要求,具体需求点如下:
柳工中大吨位内燃叉车方案
柳工叉车针对客户需求提出了综合解决方案:
选型方案
客户主要使用中大吨位叉车对造船钢板进行搬运,每块重约3吨,钢板长度在9-12米,宽度在2.2-2.4米,每次搬运2块钢板,根据实际调研搬运货物重量、尺寸,推荐客户购买柳工国四E系列7吨以上内燃叉车搬运造船钢板;
工作效率
柳工国四中大吨位内燃叉车搭配全新高压共轨发动机,额定功率、最大扭矩全面提升,整车后桥桥载加重、重心靠后、前悬距缩短,整车极限载荷达到130%,轻松满足客户搬运需求;
人机工程升级
方向机构优化,采用小直径方向盘,司机操作空间更大,多路阀操作机构前置,可选配不同型号的座椅,提升驾驶员作业舒适性;
前后视野开阔性提升
门架加宽,整车后部采用平直设计,提升前后视野开阔性;
门架系统升级
门架、货叉架采用强度435成型槽钢替换原先325焊接槽钢,外门架横梁加宽,改进连接方式,整体强度大大加强,能应对重工况下的撞击和偏载;
维护便利性提升
柳工国四中大吨位叉车的维修便利性得到全面提升,包括大开角设计的发动机罩、宽敞的车架内部、集中布置的滤芯和电器保险、大容量免维护蓄电池、发动机无需配置尿素罐、配备全新高清液晶仪表;
客户心声
使用至今,客户对柳工E系列全新国四中大吨位内燃叉车的实际工况应用高度满意,客户期待与柳工保持长期合作,共同探索更高效的解决方案。
承载能力
客户强调了柳工E系列全新国四中大吨位内燃叉车出色的承载能力,大幅提高了日常作业效率;
门架、货叉架结实耐用
柳工对全新国四中大吨位内燃叉车门架、货叉架强度进行全面升级,让客户在不平整、颠簸路面作业更加放心;
结语
经过对造船行业客户现场调研,我们得出结论:柳工国四中大吨位内燃叉车能够完美应对造船行业货物重量大、超长超宽、路面颠簸的工况特点。我们相信,柳工叉车的持续努力将为造船行业带来更多发展机遇,并为客户创造更大的价值。





