双奖加冕!柳工获评2025年广西质量赋能新质生产力典型案例和工业企业质量管理标杆
转载 2025-11-14 09:14 柳工 来源:柳工
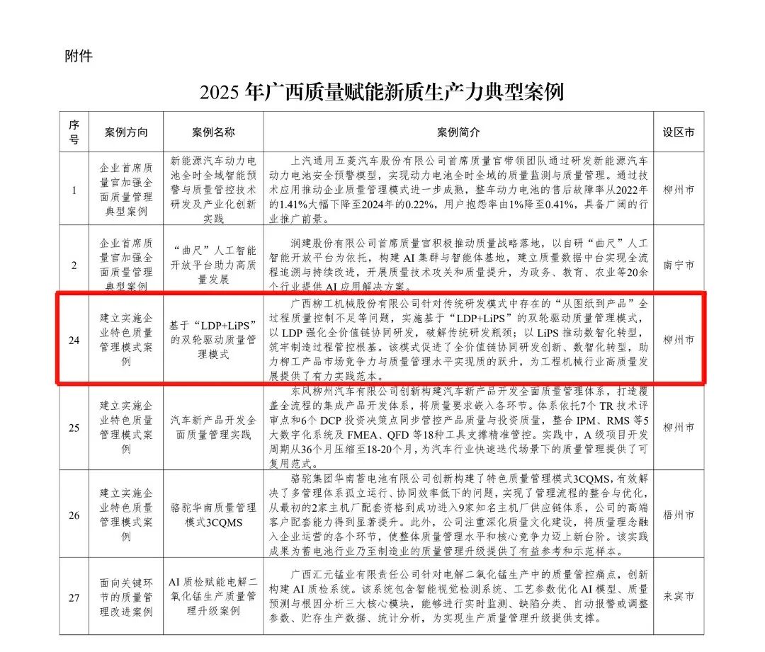
近日,柳工凭借“LDP+LiPS”双轮驱动质量管理模式,成功入选自治区市场监管局评选的“2025年质量赋能新质生产力典型案例”,同时被自治区工业和信息化厅评为“2025年广西工业企业质量管理标杆”,一举斩获两项省级质量领域重磅奖项。
据悉,本次评选共有30家企业入选“2025年质量赋能新质生产力典型案例”,33家获评“2025年广西工业企业质量管理标杆”。
作为广西工程机械行业龙头企业,柳工始终将质量视为发展生命线,针对传统研发模式中“从图纸到产品”全过程质量控制不足等行业痛点,创新实施“LDP+LiPS”双轮驱动质量管理模式,以LDP强化全价值链协同研发,破解传统研发瓶颈;以LiPS推动数智化转型,筑牢制造过程管控根基。
未来,柳工将持续深化质量创新,迭代升级“LDP+LiPS”管理模式,以更高标准引领产品品质提升,不断增强柳工全球竞争力,助推工程机械行业高质量发展。
相关资讯
更多- 杭叉集团|杭叉携手元通 高端电动工业车辆北美启运
- 林德受邀亮相2025第十二届化工物流行业年会,以专业解决方案守护化工行业安全
- 丰田 | 低位拣选,从此不同
- 权威认可 | 优旦科技荣获第十届国际储能创新大赛“优秀项目”
- 天能集团位列长三角企业百强第27位,新能源龙头引领区域绿色发展
- 合力泰国新工厂奠基启航,全球化布局再落关键一子!
- 立足新起点 · 启航新征程 | 柳工后市场40周年纪念活动圆满举办
- 邀请函 | 12月11-13日,TCF与您相约2025第七届浙江国际智慧交通产业博览会
- 镭神智能3D SLAM破解传统方案痛点,实现降本增效双突破
- 直播预告|杭叉新能源——杭叉XC系列中吨位锂电专用车专场直播!

